怎么做网站凡科江苏省网站备案查询
文章目录
- 1. xml和注解配置方式的对象
- 2.spring事务传播特性
- 3. 注解事务的初始化流程
- 4. 创建事务信息流程图
- 5. 事务回滚流程图
1. xml和注解配置方式的对象

2.spring事务传播特性
| 事务传播行为类型 | 说明 |
|---|---|
| PROPAGATION_REQUIRED | 如果当前没有事务,就新建一个事务,如果已经存在一个事务中,加入到这个事务中。这是最常见的选择。 |
| PROPAGATION_SUPPORTS | 支持当前事务,如果当前没有事务,就以非事务方式执行。 |
| PROPAGATION_MANDATORY | 使用当前的事务,如果当前没有事务,就抛出异常。 |
| PROPAGATION_REQUIRES_NEW | 新建事务,如果当前存在事务,把当前事务挂起。 |
| PROPAGATION_NOT_SUPPORTED | 以非事务方式执行操作,如果当前存在事务,就把当前事务挂起。 |
| PROPAGATION_NEVER | 以非事务方式执行,如果当前存在事务,则抛出异常。 |
| PROPAGATION_NESTED | 如果当前存在事务,则在嵌套事务内执行。如果当前没有事务,则执行与PROPAGATION_REQUIRED类似的操作。 |
3. 注解事务的初始化流程

4. 创建事务信息流程图

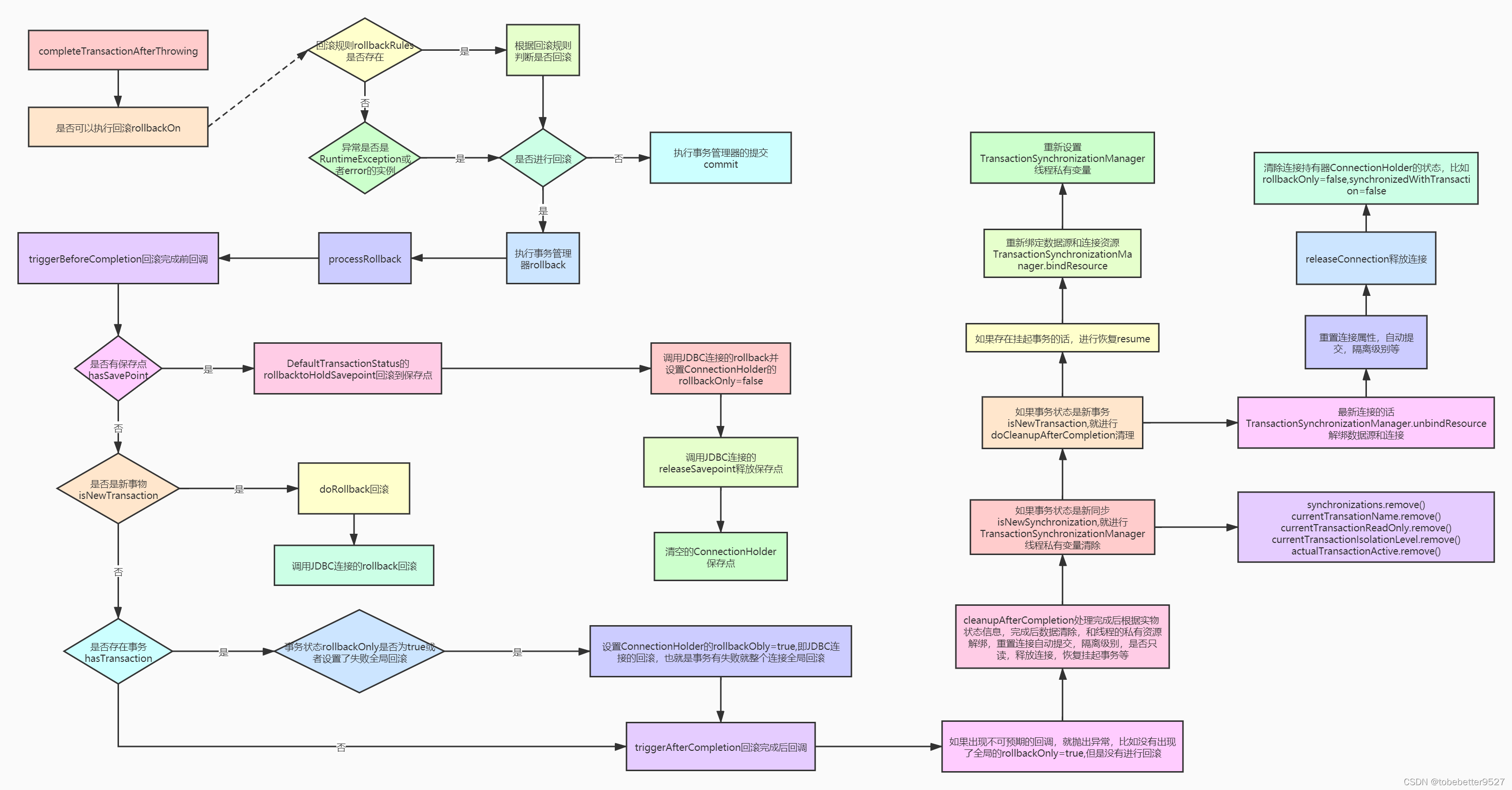
5. 事务回滚流程图

